Equipment Purchase Request Workflow Template
The Equipment Purchase Request Workflow Template is designed to streamline the process of requesting and approving equipment purchases, making it an essential tool for procurement teams, department heads, and finance managers.
Go to Category:ITOrder Processing Workflow Template
The Order Processing Workflow Template is designed to automate and streamline the process of handling customer orders, making it ideal for e-commerce businesses, retail teams, and fulfillment centers.
Go to Category:SalesRecruiting Workflow Template
The Recruiting Workflow Template is designed to streamline the hiring process, making it ideal for HR teams, recruiters, and hiring managers.
Go to Category:Human ResourcesExpense Reimbursement Approval Workflow Template
The Expense Reimbursement Approval Workflow Template helps streamline the entire process of submitting and approving employee expense claims, making it ideal for finance teams, HR departments, and managers.
Go to Category:Human ResourcesProduct Return Process Workflow Template
The Product Return Process Workflow Template is designed to help businesses streamline the handling of product returns, ensuring that every return is processed efficiently and in line with company policies.
Go to Category:SalesTraining Workflow Template
The Training Workflow Template is designed to streamline the organization and management of employee training programs, making it ideal for HR teams, training coordinators, and department managers.
Go to Category:AdministrationClient Onboarding Workflow Template
The Client Onboarding Workflow Template is designed to streamline the process of welcoming and onboarding new clients, making it ideal for sales teams, account managers, and customer success departments.
Go to Category:AdministrationInventory Management Workflow Template
The Inventory Management Workflow Template is designed to automate and streamline the tracking and management of inventory, making it ideal for warehouse managers, retail businesses, and procurement teams.
Go to Category:SalesLead Qualification Workflow Template
The Lead Qualification Workflow Template is designed to help sales teams, marketers, and business owners streamline the process of qualifying leads and moving them through the sales funnel.
Go to Category:MarketingCustomer Ticket Escalation Workflow Template
The Customer Ticket Escalation Workflow Template is designed to help customer support teams efficiently manage and escalate support tickets to the right departments or team members.
Go to Category:SalesPatient Follow-Up Workflow Template
The Patient Follow-Up Workflow Template is designed to help healthcare providers, clinics, and hospitals automate and manage the follow-up process for patients, ensuring timely communication and ongoing care.
Go to Category:HealthcareNon-Disclosure Agreement (NDA) Workflow Template
The Non-Disclosure Agreement (NDA) Workflow Template is designed to automate the creation, review, and approval process of NDAs, making it an essential tool for legal teams, business owners, and HR departments.
Go to Category:AdministrationConstruction Workflow Template
The Construction Workflow Template is designed to streamline and automate essential construction processes, making it ideal for project managers, contractors, and construction teams.
Go to Category:ProcurementAppointment Scheduling Workflow Template
The Appointment Scheduling Workflow Template is designed to automate and simplify the process of scheduling appointments, making it an essential tool for healthcare providers, consultants, service-based businesses, and administrative teams.
Go to Category:SalesTax Filing Process Workflow Template
The Tax Filing Process Workflow Template is designed to automate and simplify the complex steps of tax filing, making it a valuable tool for accounting teams, finance departments, and business owners.
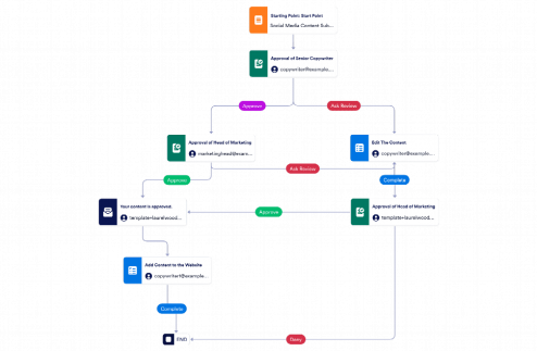
Go to Category:FinanceSocial Media Workflow Template
The Social Media Workflow Template is designed to automate and streamline the process of managing social media content and campaigns, making it a valuable tool for marketing teams, content creators, and social media managers.
Go to Category:MarketingQuotation Request Process Workflow Template
The Quotation Request Process Workflow Template is designed to help businesses automate and streamline the process of managing quotation requests from potential clients.
Go to Category:AdministrationSales Pipeline Management Workflow Template
The Sales Pipeline Management Workflow Template is designed to help sales teams and business owners streamline and automate the management of their sales pipelines, ensuring that every lead is properly tracked and moved through the stages of the sales funnel.
Go to Category:SalesLead Generation Process Workflow Template
The Lead Generation Process Workflow Template is designed to help businesses automate and optimize the process of capturing and managing leads, making it a valuable tool for marketing teams, sales departments, and business owners.
Go to Category:MarketingVendor Payment Processing Workflow Template
The Vendor Payment Processing Workflow Template is designed to help finance teams, procurement departments, and business owners automate and streamline the process of managing vendor payments.
Go to Category:SalesFeedback Review Workflow Template
The Feedback Review Workflow Template is designed to automate the collection, review, and action process for customer or employee feedback, making it ideal for HR teams, customer service departments, and business owners.
Go to Category:AdministrationCompliance Check Workflow Template
The Compliance Check Workflow Template is tailored for businesses that need to streamline and automate their compliance processes.
Go to Category:AdministrationBookkeeping Workflow Template
The Bookkeeping Workflow Template is designed to streamline and automate the financial record-keeping process, making it an essential tool for accounting teams, finance departments, and business owners.
Go to Category:FinanceSpeaker Onboarding Workflow Template
The Speaker Onboarding Workflow Template is designed to simplify and automate the onboarding process for event speakers, making it an essential tool for event organizers, conference planners, and marketing teams.
Go to Category:Human Resources






















